是的,互聯網不是法外之地,每個人都要對自己的言行負責!15號,有媒體報導了肖戰起訴黑粉的新聞,並公開了讓人驚訝的消息!

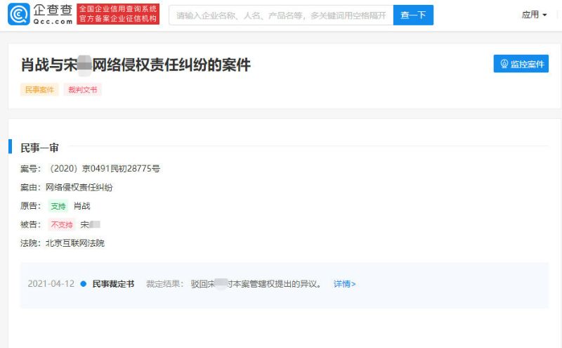
根據企查查,肖戰與宋某網絡侵權責任糾紛一審民事裁定書,已經在6月14日公布。原告肖戰要求被告發布道歉聲明並保留三十天,請求判令被告賠償賠償金、律師費、公證費等費用20余萬元(人民幣)。

據悉,被告宋某,昵稱為午夜0_時,曾在社交平台連續發布、轉載多篇針對原告(肖戰)的侮辱性博文,嚴重侵犯了原告的名譽權。而在此次判決中,被告宋某對于此案”管轄權提出的異議“被駁回。

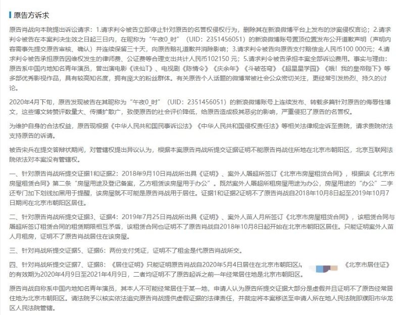
究竟是怎麼一回事呢?原來被告宋某為了拖延案件審理時長,故意以肖戰在北京沒有房子為理由,想用這案件不歸北京法院管來拖時間!嗚哇,這麼專業的手法,看來這位被告不是普通網友啊!

而為了維權,肖戰甚至不惜公開了自己的私人信息,包括了租房合同、居住證、租金交付憑證、暫住證、居委會證明等等,可以說連普通人都會維護的基本隱私,全都被迫交出了!

現在法院駁回被告的無理要求,也表示肖戰可以繼續告!每個人都應該為自己的言論負責,明星維權之路真心不易,絕對支持肖戰維權!!!

圖來源:部分照片取自網絡,若侵權請告知